Slimbook collaborates with the PowerPC laptop

October 19, 2019 by
Slimbook collaborates with the PowerPC laptop
Eusebio Giner Slimbook
| No comments yet

Tenemos el placer de anunciar nuestra colaboración con Power Progress Community (PPC), la asociación que está detrás de la creación de un ordenador portátil con procesador PowerPC, en este caso el NXP T2080. El conjunto de instrucciones de PowerPC ha sido lanzado recientemente por IBM como código abierto y entregado a Linux Foundation.

El proyecto PPC basa su acción en la creación y promoción de hardware y software open source. Y nace en Italia en el año 2016.

En la parte de software, PPC adapta y compila una versión de GNU/Linux conocida por todos, Debian. Puedes encontrar algunas aplicaciones en su repositorio.

En la parte del hardware, sus esfuerzos se centran en la colaboración con Acube Systems para la fabricación de la placa base, que será gestionada por el procesador.

Y desde inicios de 2019, se suma Slimbook al proyecto, aportando todo el cuerpo del ordenador portátil. El cuerpo del portátil es en realidad toda la carcasa, el sistema de refrigeración, la pantalla, el teclado, la retro-iluminación, la webcam, los altavoces y la batería.

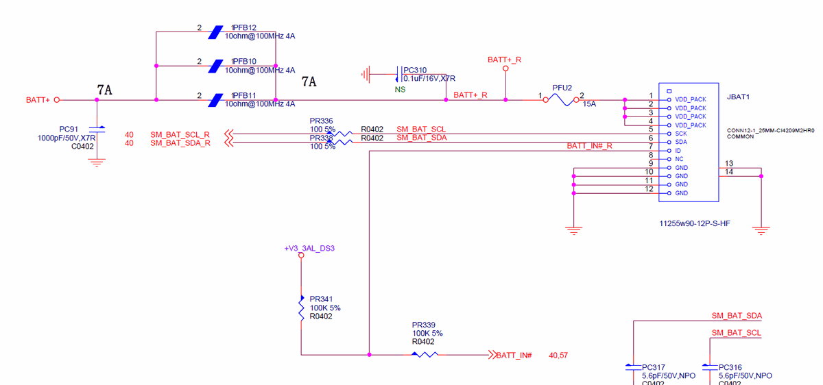
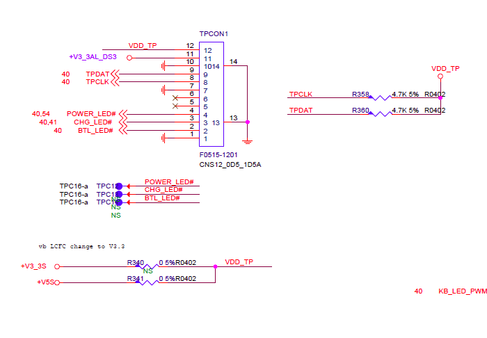
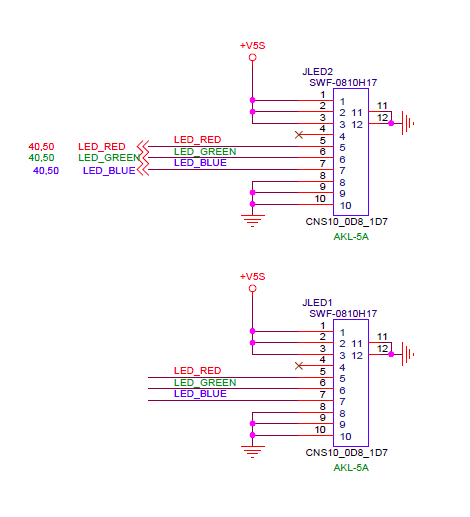
Tras varios meses de trabajo, compartiendo con ellos esquemas electrónicos de todos los componentes que aportamos, ha llegado el momento de estar preparados para fabricar la placa base y es por ello que la asociación PPC ha iniciado la campaña de recaudación de fondos. (No dudes en hacer tu aportación al proyecto)

El diseño del ordenador es exteriormente nuestro modelo Eclipse, porque al tener un habitáculo amplio, se adapta a las necesidades de PPC, que entre otras características tendrá tarjeta gráfica extraíble MXM.

A continuación te dejamos alguna foto del mismo y de los esquemas electrónicos.


Si deseas ver el procesador en acción, aquí tienes un vídeo de como se comporta navegando o en algunos juegos:


 
 

Slimbook collaborates with the PowerPC laptop
Eusebio Giner Slimbook October 19, 2019
Share this post
Our blogs
Archive
Sign in to leave a comment